
本サービス導入の背景
北海道電力は2050年の北海道における「エネルギー全体のカーボンニュートラル」(*2)の実現に向け、国や自治体、他企業と連携しながら最大限の挑戦を続けています。
現在、太陽光発電等の再生可能エネルギー電源の普及拡大に伴い、蓄電池等の分散型リソースの最大限の活用が求められていますが、特に家庭に普及する蓄電池等のリソースは個別に管理されているため、これらを集合的に制御して「調整力」として活用する低圧VPP(仮想発電所)の運用には、高度な制御技術と多くのメーカーに対応したプラットフォームが不可欠でした。
Shizen Connect採用のポイント
今回の採用においては、2023年12月に発表した共同実証での成果に加え(*3)、2024年7月に締結した資本業務提携に基づき(*4)、Shizen ConnectをVPPの共用プラットフォームとして活用し両社でエネルギーリソースの効率的な利用を推進していくという合意が大きな背景となっています。
その上で以下の点が評価され採用に至りました。
- 国内市場シェアの約80%を占める主要蓄電池メーカーとのクラウド連携が既に完了しており、メーカー依存なく幅広い需要家リソースへ即時対応が可能であるという点(表2)
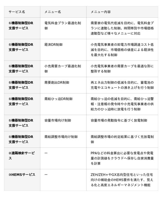
- 電力調達コストの最適化及び将来的な容量市場や需給調整市場など、マルチパーパスな制御をワンストップで実現できる点(表3)
北海道電力株式会社からのコメント
「世界的にも魅力ある豊かな自然と国内随一の再エネ導入ポテンシャルを有する北海道において、当社は、再エネ電源の有効活用と電力の安定供給に貢献するため、新たなテクノロジーの活用を模索してきました。今回のShizen Connectの採用により、お客さまが所有する蓄電池を電力システムの安定化に役立てる仕組みが整いました。今後も2050年カーボンニュートラルの実現や電力の安定供給に向けて、先進的なエネルギーサービスの構築に努めてまいります。」
Shizen Connectでは今後も引き続き、幅広いパートナーと共に、脱炭素化社会の実現に向けた貢献を続けてまいります。
図1 事業スキーム図

表1 小売電気事業者による「機器制御型DR支援サービス」の採用状況(〇:商用利用、△:実証)

シェア合計※ :商用利用中:36%、商用+実証:70%
※ 新電力ネット、全国の販売量(低圧・電灯)ランキング(2025年10月実績)に基づく
https://pps-net.org/ppscompany?ppskey=pps184
※ 採用情報は開示許可に基づいており、採用があった場合でも開示許可がない場合には掲載しておりません。
※1 2020年度バーチャルパワープラント構築実証事業に参加(2020年6月1日付プレスリリース)
https://www.shizenenergy.net/2020/06/01/vpp-second-experiment/
※2 Shizen Connect、東京ガスと低圧リソースを用いた需給調整市場一次オフライン枠向け制御の共同技術実証を実施(2025年11月25日付プレスリリース)
https://www.se-digital.net/pressrelease_251125_tokyogas_poc/
※3 Shizen Connectが、大阪ガスマーケティングと低圧リソースを用いた容量市場向け制御のトライアルを実施(2025年11月13日付プレスリリース)
https://www.se-digital.net/pressrelease_251113_osakagas-marketing_capacity-market_trial/
表2 「Shizen Connect」の家庭用蓄電池メーカーとの連携状況(〇:商用制御実績あり)

※1 「月刊スマートハウス」No.132(2026年2月号)の蓄電池メーカーシェアに基づき当社試算
※2 「Shizen Connectセットアップカード」不要でDR補助金に対応可能
※3 過去に商用制御実績があり、技術的に可能
表3 Shizen Connectのサービス一覧

*1 Virtual Power Plant(仮想発電所):分散する電源(発電設備、蓄電池、EVなど)や需要設備をあたかも一つの発電所のように集合制御するデジタル技術の総称。
*2 北海道電力株式会社「2050年カーボンニュートラル実現への挑戦」
https://www.hepco.co.jp/corporate/carbon_neutral/index.html
*3 大手小売電気事業者8社がShizen Connectによる低圧VPPの共同実証を実施(2023年12月5日付プレスリリース)
https://www.shizenenergy.net/2023/12/05/dr_support_demo_8_retailers/
*4 Shizen Connect、仮想発電所の社会実装のため大手電力3社を含む計8社と資本業務提携契約を締結(2024年7月9日付プレスリリース)
https://www.shizenenergy.net/2024/07/09/sc_capital_business_alliance/
【エネルギー管理システム「Shizen Connect」について】
「Shizen Connect」は蓄電池・EV・エコキュートなどのエネルギー機器をIoT/AI技術で制御し、その制御価値の電力市場取引などを行うエネルギー管理システムです。ピークカットによる電気代削減やマイクログリッドの構築、そして各種電力市場向け制御によるVPP(仮想発電所)の構築などを実現します。家庭用蓄電池のVPPプラットフォームとして東京ガスや東京電力エナジーパートナー、東北電力、北陸電力などに採用され、系統用蓄電池の制御では大阪ガスや東急不動産、西鉄グループなどに採用されています。また、Shizen Connectは、DR・VPPプラットフォームの法人契約数ベースの市場シェアNo.1を獲得しております(富士経済調べ、2023年度)。
【株式会社Shizen Connect 会社概要】
会社名 :株式会社Shizen Connect
本社所在地:東京都中央区日本橋本町2丁目4番7号
設立 :2023年10月2日
筆頭株主 :自然電力(株)
資本業務提携パートナー:大阪ガス(株)、(株)JERA、四国電力(株)、新日本空調(株)、(株)ソラコム、ダイキン工業(株)、東急不動産(株)、東京ガス(株)、西日本鉄道(株)、北陸電力(株)、北海道電力(株)ほか
代表者 :代表取締役CEO 松村宗和
事業内容 :VPPプラットフォーム事業、エネルギー管理サービス事業、IoT機器販売事業など
URL :https://se-digital.net
企業プレスリリース詳細へ
PRTIMESトップへ

