
※ポイント進呈には条件・上限があります。詳しくはキャンペーン概要をご確認ください。
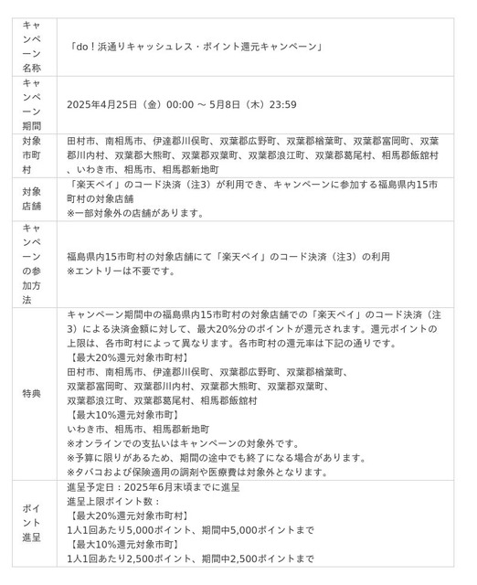
本キャンペーンでは、福島県内15市町村(注1)の対象店舗(注2)において、キャンペーン期間中に「楽天ペイ」のコード決済(注3)を利用すると、決済金額に対して最大20%分の「楽天ポイント」が還元(注4)されます。
また、「楽天カード」や「楽天銀行」をはじめとした全国の金融機関口座、「セブン銀行ATM」、「ローソン銀行ATM」、「楽天ラクマ」の売上金など、どの手段からチャージした「楽天キャッシュ」でも、「楽天ペイ」のコード決済(注2)に利用するとだれでもお得に最大1.5%の「楽天ポイント」が還元されます(注5)。そのため、本キャンペーンと併せると、合計で最大21.5%分のポイント還元となります。
楽天ペイメントは、地域経済の活性化とキャッシュレス決済利用のさらなる促進を目的に、官民協働で地域に貢献していきます。
(注1)対象自治体はキャンペーン概要の「対象市町村」をご確認ください。
(注2)一部対象外の店舗があります。
(注3)コード表示・QR読み取り・セルフの支払いが対象です。オンラインの支払いは対象外です。
(注4)還元ポイントの上限は、最大20%還元対象市町村では1人1回あたり5,000ポイント、期間中5,000ポイントまで、最大10%還元対象市町では1人1回あたり2,500ポイント、期間中2,500ポイントまでです。
(注5)
・一部対象外の店舗及び支払い方法があります。対象外の店舗は詳細ページをご確認ください。
https://pay.rakuten.co.jp/campaign/2020/pointprogram/rule/shop/
・「楽天ペイ」アプリのポイント還元プログラムは詳細ページをご確認ください。
https://pay.rakuten.co.jp/topics/pointprogram/
■キャンペーン概要

※対象店舗の確認方法などの詳細は、後日公開予定のキャンペーンページでご確認ください。
現在実施中のキャンペーン一覧ページ:https://pay.rakuten.co.jp/campaign/
【楽天ペイメント株式会社について】https://payment.rakuten.co.jp/
楽天ペイメント株式会社は、楽天グループの中で決済およびマーケティングを中心としたサービスを展開する企業として 2019年4月に設立されました。2024年度第2回日本版顧客満足度指数調査(※)QRコード決済業種において、「顧客満足」第1位を2年連続で獲得している「楽天ペイ」をはじめ、「楽天ポイントカード」「楽天チェック」「楽天ペイ」実店舗決済などを運営しています。また、楽天ペイメント株式会社傘下の楽天Edy株式会社は「楽天Edy」「楽天キャッシュ」を運営しています。お客様には親しみやすく便利で安全な決済サービスを、加盟店には業種・業態に合わせた幅広い決済サービスと、データを活用したマーケティングプログラムによるビジネス支援を提供しています。
※日本版顧客満足度指数調査結果:https://www.jpc-net.jp/research/detail/007024.html
※記載されている会社名・製品名・サービス名などは、各社の登録商標または商標です。
以上
企業プレスリリース詳細へ
PRTIMESトップへ

