
工作物の石綿事前調査について資格を有する者が実施することが令和8年1月1日から施行されます。
この背景として、工作物の老朽化挙げられます。今後石綿を使用した工作物の老朽化で、解体工事も増加することが予想されていますが、石綿を吸い込んでしまうと肺がんや中皮腫などの病気リスクが高まります。そのため現場の作業員の石綿ばく露対策を万全に行う必要があり、安全性を担保するためにも必要な措置として厚生労働省により有資格者による調査が義務付けられました。
CIC日本建設情報センターでは、施行日までに有資格者が必要な事業者へ対応すべく【工作物石綿事前調査者】の講習会を東京・名古屋・大阪・福岡に加えて仙台・広島・札幌でも開催いたします。
現在、3月開催の講習会申込をスタートしました。早期満席が見込まれますのでお早めにお申し込みください。講義は、厚生労働省策定のカリキュラムを基に2日間(11時間)で実施します。
▼お申込みはこちら
https://www.cic-ct.co.jp/anzen-tokubetsu/kousakubutsu/
- 受講料 -
50,000円(税込 55,000円)
- 開催地 -
東京・大阪・名古屋・福岡・仙台・広島・札幌の他全国の主要都市で開催予定。
※資料請求をしていただければ、今後開催地を広げた際に優先的にお申込みを承ります。
- カリキュラム -
日程:2日間 計:11時間
工作物石綿含有建材調査に関する基礎知識1……1時間
工作物石綿含有建材調査に関する基礎知識2……1時間
石綿含有建材の図面調査 …………………………4時間
現場調査の実際と留意点 …………………………4時間
工作物石綿含有建材調査報告書の作成 …………1時間
※講習の最後に修了試験があります。合格後に「工作物石綿事前調査者講習」修了証を配布します。

講習のタイムテーブル
- 受講資格 -

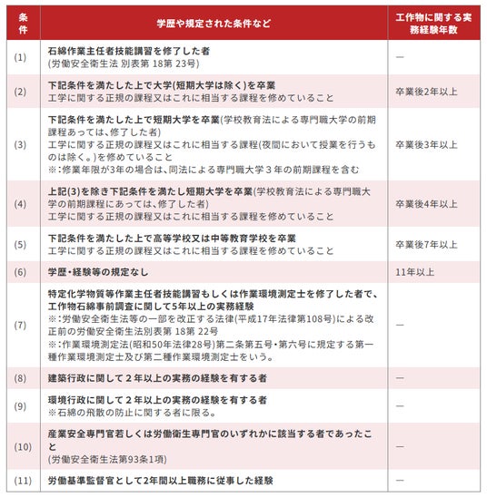
講習会を受講するためには、下表(1)~(11)いずれかの条件を満たす必要があります。
▼工作物石綿事前調査者とは
工作物石綿事前調査者とは、工作物における石綿使用の有無に関して正しく調査できるに足るものを指します。
工作物石綿事前調査者の要点を2分の動画にまとめましたので、こちらも是非ご覧ください。
https://www.youtube.com/watch?v=0sof9Ng32w0
▼対象の主な工作物
以下の、特定工作物・特定工作物以外の工作物・その他(工作物以外で石綿が使用されている作業を行う場合)が主な対象となります。

※設備の中には、義務の対象外のものもあるので注意しましょう。例えば穀物を貯蔵するのが目的の貯蔵設備は対象外です。
■工作物における石綿事前調査を怠った場合は罰金も
元請け業者は3ヶ月以下の懲役、または30万円の罰金を支払わなくてはなりません。また、発注者が事前調査・報告、作業実施届出などを行わなかった場合、それぞれの違反で6月以下の懲役や50万円以下の罰金などの厳罰があります。知らなかったでは済まない状況です。
◎工作物石綿事前調査者についてはこちらで詳しく解説しております。
「【令和8年1月1日義務化】工作物石綿事前調査者とは?資格概要、取得のための講習について解説」
https://www.cic-ct.co.jp/column/kousaku-column/kousaku-column-column01/
「工作物とは?工作物の定義から種類まで詳しく解説」
https://www.cic-ct.co.jp/column/kousaku-column/kousaku-column-column02/
「工作物・建築物・構造物の違いについてわかりやすく解説!」
https://www.cic-ct.co.jp/column/kousaku-column/kousaku-column-column03/
「確認申請が必要となる工作物とその手順を解説!」
https://www.cic-ct.co.jp/column/kousaku-column/kousaku-column-column04/
「【2025年最新】アスベストの作業に必要な資格一覧!資格の概要と講習についても紹介」
https://www.cic-ct.co.jp/column/kousaku-column/kousaku-column-column05/
企業プレスリリース詳細へ
PRTIMESトップへ

