新着リリース一覧 by DreamNews
            大学入試に備えた高校生活の在り方とは?11/8(土)、「城南コベッツ」が中3保護者対象「高1で決まる!大学受験攻略セミナー」をオンライン開催します。
2025年11月8日(土)、株式会社城南進学研究社(所在地:神奈川県川崎市・代表取締役社長CEO…
            【FRONTIER】16インチQHD液晶、リフレッシュレート180Hzの高速描画でゲームも作業もスムーズなノートPC「XNシリーズ」新発売
インバースネット株式会社(本社:神奈川県横浜市神奈川区新浦島町1-1-25、代表取締役社長:…
            世界のチオグリコール酸エステル市場は、産業用途および化粧品用途の拡大により、2033年までに1億5,510万米ドルに達すると予測されています。
世界のチオグリコール酸エステル市場は今後10年間、着実な成長が見込まれており、2024年の1…
            世界の美白製品市場:2031年に146億米ドル規模へ、年平均成長率7.7%で拡大するグローバルスキンケアトレンド
世界の美白製品市場は、2022年に約75億米ドル規模であったものが、2031年までに146億米ドル…
            【エンジニアリング業】特許資産規模ランキング2025 トップ3は日鉄エンジニアリング、栗田工業、オルガノ
株式会社パテント・リザルトは10月31日、「エンジニアリング業業界」の特許を対象に、各社が…
            民間宇宙旅行時代到来!ASTRAXグループメンバー大塚陽がオーストラリアのシドニーで開催された「国際宇宙会議2025」で「故郷・菰野町を「宇宙のまち」に変える地域活性化プロジェクトの実施」の論文を発表
世界中の人々の夢を宇宙で実現させる民間宇宙サービスプラットフォームを提供する宇宙ベンチ…
            GIGABYTE、Ryzen 7 260とGeForce RTX 50シリーズを搭載した大画面18.0型AIゲーミングノートPC「GAMING A18」2モデルを発売
2025年10月31日 - GIGABYTE Technology Co., Ltd. 台湾・新北市 - コンピュータテクノロジー…
            GIGABYTE、「GIGABYTEアフターサポートセンター」を新規開設 システム関連製品のユーザーサポート窓口を一本化
2025年10月31日 - GIGABYTE Technology Co., Ltd. 台湾・新北市 - コンピュータテクノロジー…
            歯科用ボンディング剤&接着剤の世界市場2025年、グローバル市場規模(トータルエッチング型、セルフエッチング型、ユニバーサル型)・分析レポートを発表
2025年10月31日 株式会社マーケットリサーチセンター 株式会社マーケットリサーチセンター…
            「空き巣かもしれない…」と感じた時の正しい対処法と再発防止策を解説する特設ページを公開/AIカメラのトリニティー
AIカメラを手掛ける株式会社トリニティー(代表取締役:兼松拓也、本社:愛知県名古屋市)は…
            お陰様で26周年。BODYMAKER「大創業祭」 11月1日(土)より直販サイト・店舗とも同時開催! 半額目玉商品満載の感謝還元スペシャルセールがスタート!
スポーツブランドBODYMAKER(ボディメーカー)を製造から販売まで行なっている BODYMAKER株…
            【 SiTest 導入事例 】“伝わるウェブ接客” を実現する動画活用術──ウェブ接客の新しいかたち
株式会社グラッドキューブ(本社:大阪市中央区 代表取締役 CEO 金島 弘樹 以下、グラッド…
            全国1位の製造業の事業所密度を誇る東大阪でオープンファクトリー開催 今年は「音」をテーマに、普段は閉ざされた工場や職人の技を感じる体験を OGKでは工場体験、アイデアコンテスト、廃材アート展示など
自転車用チャイルドシート国内シェアトップのオージーケー技研株式会社(本社:大阪府東大阪…
            【業界初】“ホワイトゲーミングPC”をメーカー横断でデザインから探せる検索ページを公開──国内最大級のゲーミングPC検索サイト「gg」
合同会社気づけば(本社:東京都渋谷区神宮前6-23-4 代表:福田貫太)が運営する国内最大…
            サイバー保険市場、サイバー脅威とデータ保護規制の高まりにより2033年までに1,195.1億米ドルに急成長へ
導入 最新のStraits Researchの調査レポートによると、世界のサイバー保険市場は今後大…
            コンパウンド薬局市場、2033年までに213.2億米ドルに到達へ ― パーソナライズド医薬品需要の高まりが成長を牽引
導入 最新のStraits Researchによる調査レポートによれば、世界のコンパウンド薬局 市場…
            再生スマートフォン市場は2032年までに1,878億4,000万ドルに達すると予測
リファービッシュスマートフォン市場の規模と展望 リファービッシュ(再生)スマートフォン…
            【2025年最新】USB復元フリーソフトベスト5選!初心者にも優しい「Tenorshare 4DDiG Free」を徹底解説!
USBメモリは手軽で便利なデータ保存手段ですが、「間違ってファイルを削除してしまった」「…
            【新発売】純正CarPlay/Android Autoをワイヤレス化!超小型アダプター「GetPairr Mini 2.0」。Amazon限定40%OFFセール開催(11/3~11/20)
【製品概要】 スマホとクルマをつなぐブランド「GetPairr(ゲットペア)」は、純正CarPlay/…
            世界のガスセンサー市場は年平均成長率8.90%で着実に成長
導入 ガスセンサーは、屋内または屋外の環境における可燃性ガスと不燃性ガスを識別する…
            機会を味わう: 2033 年までの世界のチョコレート市場に関する洞察
世界のチョコレート市場の甘い範囲 世界のチョコレート市場は、着実な成長と消費者の嗜好の…
            リストの強化方法と筋力トレーニングする時の意識、脳に指令、パワー系アクション俳優 大東賢のリスト強化トレーニング方法を解説!
日本アクション映画界の変革者、パワー系アクション俳優の先駆者として日本アクション映画界…
            自主映画を製作する信念と熱意が大手商業映画と肩を並べる成長に、パワー系アクション俳優 大東賢監督作品アクション映画「~運送ドラゴン~パワード人間バトルクーリエ」
自主製作映画であるパワー系アクション俳優の大東賢監督のアクション映画『~運送ドラゴン~…
            【2025年最新版】SATA M.2 SSDからNVMe M.2 SSDへの安全・高速クローン手順|4DDiG Partition Manager
新しいSSDに交換したいと考えている方の中には、「既存のSATA M.2 SSDのデータを安全かつ効…
            【期間限定】 Sobagni(ソバニ)11月1日は犬の日! 癒しの犬イラストアイテム、オリジナル犬写真プリントアイテム販売
【期間限定】 Sobagni(ソバニ)11月1日は犬の日! 癒しの犬イラストアイテム、オリジナ…
            『PEM(プロトン交換膜)燃料電池材料』の市場予測、ベンチマーク調査、プレーヤー分析、技術トレンド、最新動向を掲載した最新版の調査レポートをIDTechExがリリースしました。
2025年10月31日 アイディーテックエックス株式会社 IDTechEx(先進技術調査会社: 本社英国 …
            民間宇宙旅行時代到来!ASTRAX代表TAICHIがオーストラリアのシドニーで開催された「国際宇宙会議」で「民間宇宙事業創造教育訓練機関ASTRAX ACADEMYについて2025」の論文を発表!
世界中の人々の夢を宇宙で実現させる民間宇宙サービスプラットフォームを提供する宇宙ベンチ…
            【がん経験者が“医療と患者をつなぐ新しい支援者”を育てる】善本考香氏が「メディカルコーディネーター講座」メインナビゲーターに就任 ~自らの闘病経験をもとに、がん患者が希望を持てる社会の実現を目指す~
株式会社はつが(本社:東京都、代表取締役:服部秀幹)は、一般社団法人 日本複合医療臨床…
            iPhone修理アイサポ【江別店】が令和7年10月31日(金)OPEN!
株式会社ギア(本社:東京都新宿区、運営代表者:望月弘晃)はiPhone修理フランチャイズ事業…
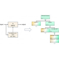
            FSマイクロ代表 桜井 厚の論文が信頼性工学の国際会議RAMS 2026で7年連続採択
2025年10月30日、ISO 26262※1のコンサルティングを提供するFSマイクロ株式会社※2は、代表取…
            シーズン5本日開幕!PS5版『テストドライブ アンリミテッド ソーラークラウン』 新コンテンツ「タクシーミッション」&「カジノポーカー」が登場!
株式会社 3goo(サングー)(本社:東京都渋谷区、代表取締役:ディコスタンゾ ニコラ)は、…
            年間3,000名以上! 「美容整形後専門ケア」体制を確立 ~術後インディバケアとは?~
【弊社について】 美容整形市場が拡大を続ける中、美容整形の手術自体の技術革新だけではな…

