
■ハイライト
・ 対応範囲:STM32H7RS向けDebug Authentication(パスワード方式)の.provisioning/.regressionフローをサポート(証明書方式は対象外)
・ 前提バージョン:PROGACMP v9.86+/Cyclone Firmware 11.xx+、STM32Cube_FW_H7RS V1.0.0+、STM32 Trusted Package Creator v2.19.0+
・ 運用形態:開発時はPROGACMP、量産時はCyclone Image Creation Utilityで同等手順をスタンドアロン化

■技術ハイライト
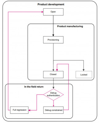
・ 製品ライフサイクル(PLC)とDA:STM32H7R/Sは4つの製品状態と2種のDA機構を備え、.OBK(OBKeys)ファイルでパスワードを格納・供給
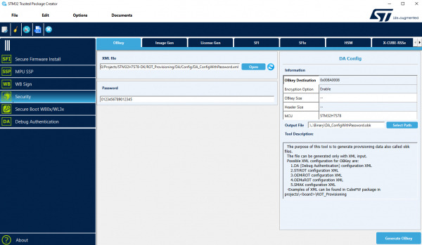
・ OBK生成手順(抜粋):STM32 Trusted Package CreatorでDA_ConfigWithPassword.xmlを用い、任意パスワードで.OBKを生成(H7Rx使用時は暗号化無効化の調整が必要)
PROGACMPでのプロビジョニング:
1.CMでOBKeysアルゴリズム選択 → 2) SPでProvision状態へ → 3) .OBKをPMで投入 → 4) Verify → 5) DPでHDPL0 OBKeysへ供給 → 6) SCでClosed状態へ遷移。以降はAllow Regressionとパスワード指定、Mass erase upon connectionを有効化して再接続
2.Cyclone(スタンドアロン):上記手順をプログラミングシーケンスとして画像化し、自動で回復(Regression)処理と後続書き込みを実行

■導入メリット
・ 設計~製造の一貫性:開発と量産で同等手順を共有でき、セキュリティ工程のばらつきを低減。
・ 現場運用の堅牢化:スタンドアロン量産と自動回復により、手順漏れや設定不一致を抑制。
・ スケーラブルな自動化:Cycloneのイメージ化・外部制御により、多拠点・多ラインで同一品質を維持

【ポジティブワン株式会社について】
社名 ポジティブワン株式会社(POSITIVE ONE CORPORATION)
〒150-0043 東京都渋谷区道玄坂1-12-1 渋谷マークシティ・ウエスト22F
URL http://www.positive-one.com
SoM製品関係:https://www.chinchillasmart.com
ポジティブワン株式会社は、最先端技術と時代を先読みしたエンベデッドソリューションをご提供します。そのために海外の有力な最先端技術会社と提携し、多様化する仕様に対応できるOEMハードウエアや世界標準ISOなどに準拠する品質向上のためのツールをご提供します。さらに、システムコンサルティング、エンベデッドからPC、スマートフォン、サーバーを含んだハードウエアからソフトウエアまでのシステム受託開発など、皆様のプロジェクト成功のためのご支援をいたします。
【本件に関するお問い合わせ先】
ポジティブワン株式会社
メールアドレス:poc_sales@positive-one.com
TEL:03-3256-3933 FAX:03-4360-5301
配信元企業:ポジティブワン株式会社
プレスリリース詳細へ
ドリームニューストップへ

